自清潔多彩麻砂石涂料的制備與性能研究
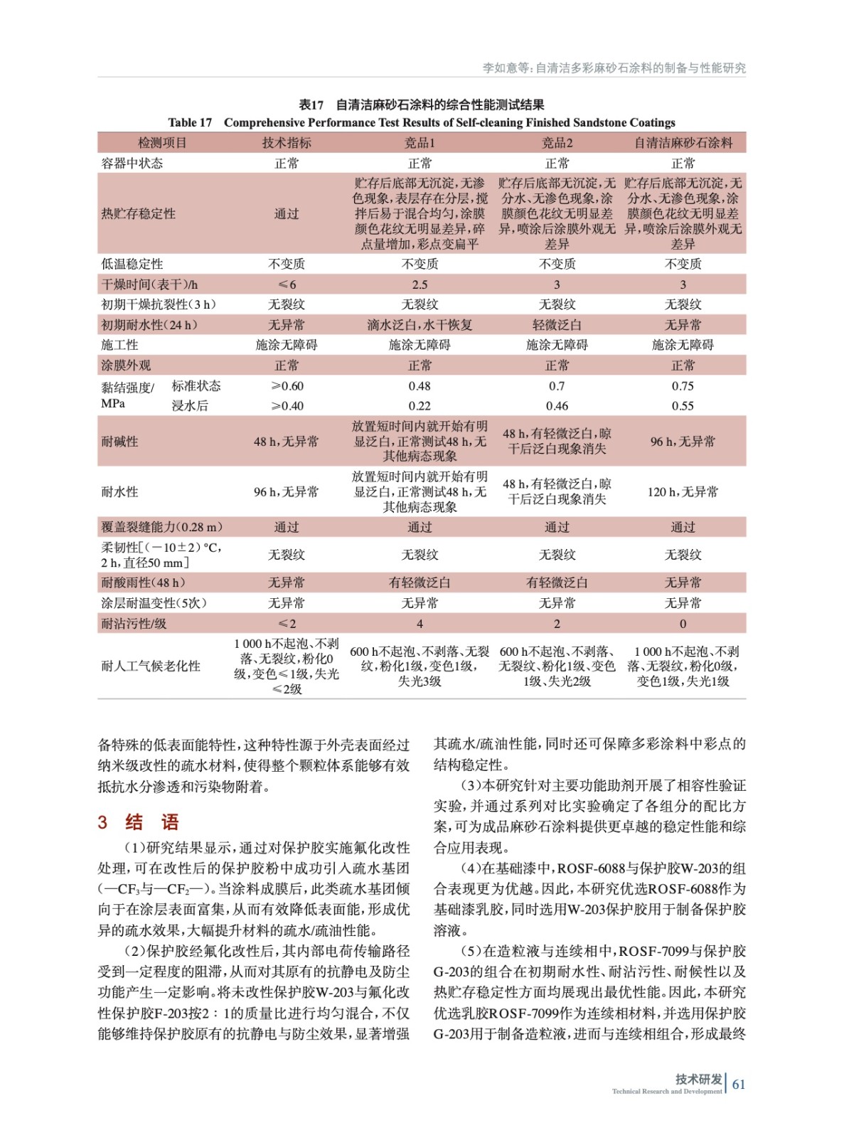
摘要:通過保護膠改性、原材料選擇與配方優化,系統研究了其對多彩麻砂石涂料自清潔性能、初期耐水性、耐候性、熱貯存穩定性等性能的影響,制備了兼具自清潔功能與優異裝飾性能的多彩麻砂石涂料。結果表明,通過對保護膠的改性處理,可在改性后的保護膠中引入疏水基團,有效降低表面能,形成優異的疏水效果,但會對其原有的抗靜電及防塵功能產生一定影響;將未改性保護膠與氟化改性保護膠按質量比2∶1均勻混合后,能夠產生協同作用,在維持保護膠原有的抗靜電與防塵效果的同時,顯著增強其疏水/疏油性能;在基礎漆中,純丙乳膠ROSF-6088與保護膠W-203的組合表現更為優越,在連續相與造粒液中,硅丙乳膠ROSF-7099與多功能保護膠G-203的組合在初期耐水性、耐沾污性、耐候性以及熱貯存穩定性方面均展現出最優性能。基于以上保護膠與乳膠組合所開發的高性能麻砂石涂料,其在自清潔能力、耐沾污性及耐候性等方面表現突出,同時兼具良好的施工適應性與經濟適用性,該研究成果為高性能自清潔外墻涂料的開發提供了創新性技術路徑。
本文系作者@李如意,杜瑞環,宋少波,班佳敏,秦亞峰 授權中國涂料網發表,并經中國涂料網編輯,未經允許不得轉載,如需轉載請聯系chinacoatingnet@vip.163.com










